Executive Leadership Team (ELT)
Senior Management Team (SMT)

Ilya Sverdlov
Director, ERO and Donor Relations & Global Partnerships

Dr. Eliki Boletawa
Director, Policy Programs & Implementation

Aban Haq
Director, Strategy, Member Engagement and Evaluation
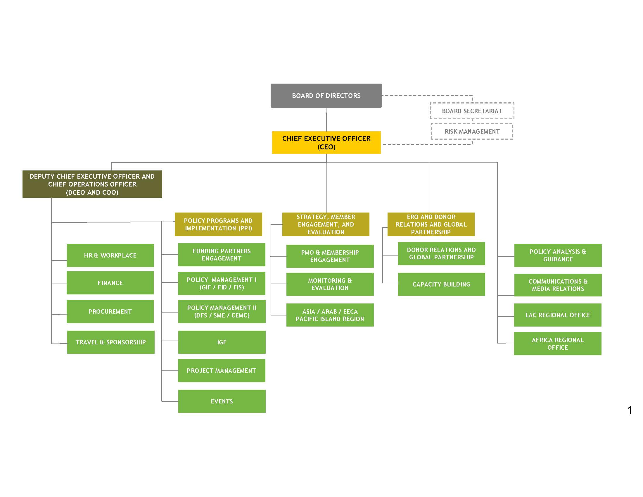
Organizational Structure



